Hi there
My name is Jose Guevara, I’m a Full-Stack Software Engineer with experience building and scaling AI-powered applications and cloud infrastructure. Skilled in Python, JavaScript/TypeScript, Rust, and Go, with hands-on expertise in CUDA, PyTorch, TensorFlow, and distributed systems. Proven track record leading projects from MVP to enterprise-scale, including SaaS platforms, automation pipelines, and high-performance AI workloads. Strong background in cloud deployments (Azure, AWS, GCP) and infrastructure-as-code (Kubernetes, Docker, Terraform).
In addition to my love of technology and AI/ML, I am also interested in robotics, electtronics, economics and endurance training.
Below are details of some of the projects I have developed over my seven plus years of coding experience.
Projects
Dictalex (AI LegalTech SaaS)
2023–25
- Python
- PyTorch
- CUDA
- Docker
- Kubernetes
- Azure/GCP
- AD Integration
- AI
- Infra
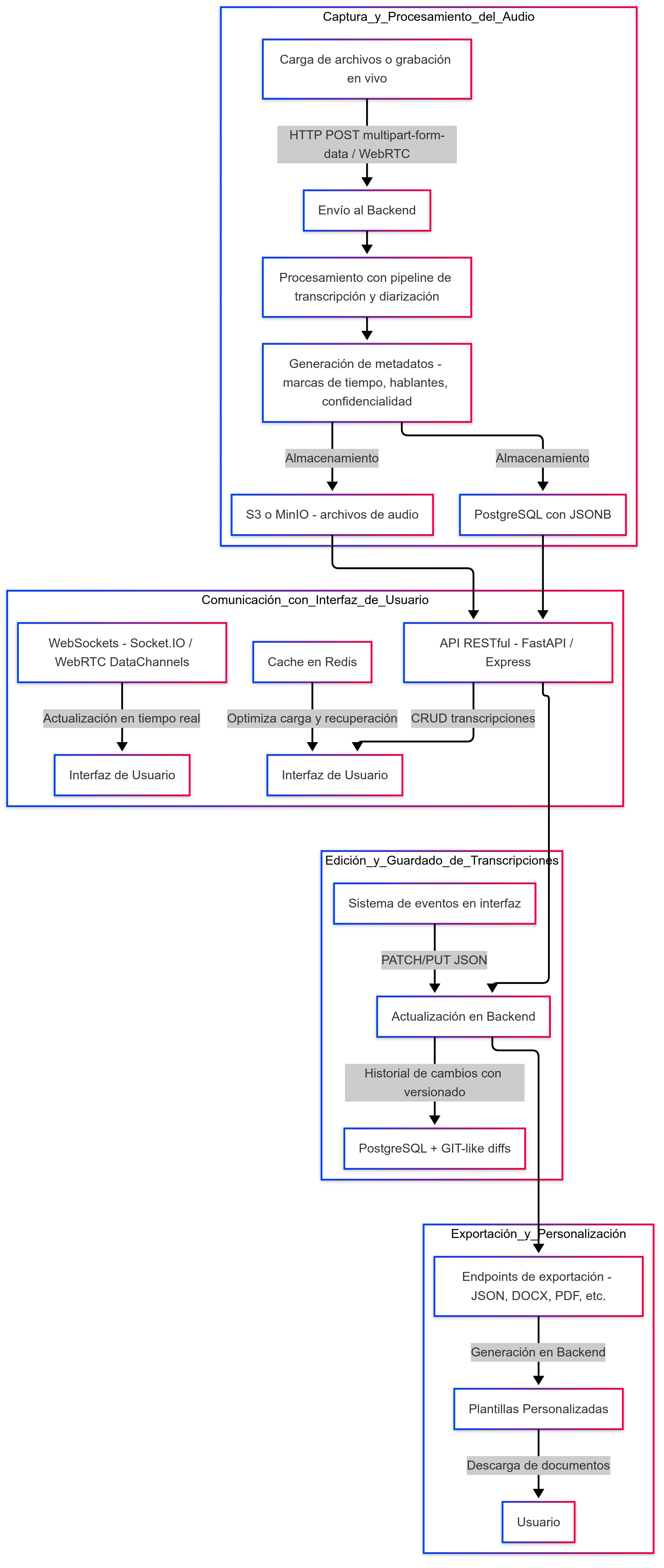
Dictalex is a LegalTech SaaS that redefined how Colombian courts handle documentation. I trained a custom Spanish speech-to-text model — the most accurate in its domain — with over 1000+ hours of training and 7000+ hours of legal hearings processed through custom infra. The model achieved +97% precision on specialized terminology.
I architected a hybrid deployment: a secure cloud SaaS with optional on-premise deployments for government clients, complete with full Active Directory integration. The final roll-out supported 100 enterprise users inside Colombia’s Special Jurisdiction for Peace (JEP), running our models entirely within their infrastructure.
Beyond the AI, I built Kubernetes-based clusters with GPU optimization, CI/CD, and multi-tenant isolation. Dictalex closed a $100M COP government contract by proving security, scale, and measurable productivity impact: reducing 10+ hour transcription tasks to minutes.
Project Kira (Hackathon-Built Adaptive Goal Assistant)
2024
- Flutter
- Node.js
- Python
- SQLite
- Gemma 3n
- AI Agents
- On-Device AI
Kira was created during a hackathon as a proof-of-concept: a private, on-device AI goal assistant that adapts to life changes in real time. It uses a modular multi-agent system (Gemma 3n) to parse goals, decompose tasks, and adapt schedules dynamically.
I engineered a full offline-first architecture: Flutter front-end, Node.js orchestrator, Python inference server, and SQLite local persistence. All data stays on-device, making Kira privacy-first and viable for low-connectivity regions. Despite limited hackathon time, it was fully functional and demoed as a resilient orchestrator system with strict JSON schema validation.
DeHive (Custom AI Agent Hive)
2024–Ongoing
- Python
- Rust
- C++
- PyTorch
- MoE Agents
- Infra
- RAG
- Blender API
DeHive is my personal moonshot: a Hive of 16 Mixture-of-Experts agents, each fine-tuned for a specific software or ML task. Together, they can turn any idea into a functional full-stack product.
The pipeline ends with a RAG-powered MVP that integrates directly with Blender for 3D prototyping. Using this agent, I generated my own portfolio site in Blender as a proof of capability. DeHive is designed to replicate the velocity of a 20-person engineering team.
Cupof Agency – National Legal Congress
2022–23
- React
- Node.js
- SEO
- Google Ads API
- Facebook Ads
- Web Dev
- Event Infra
- ML Simulation
I was responsible for both the technical infrastructure and the end-to-end organization of the II Congreso Nacional de Derecho Disciplinario, which grew into a 400+ attendee event.
On the technical side, I developed the full digital stack: landing page, automated funnels, and ad integrations that drove ~86% of ticket sales. Campaigns delivered over 29,000 clicks and achieved a 55.43% CTR on Google Search. SEO strategy contributed to a +337% increase in attendance compared to the previous year.
On the ground, I led all event infrastructure: mounting 3-meter screens, leading sound engineers, managing projectors and visuals, and negotiating with sponsors. I orchestrated seamless attendee transport between venues for 400+ participants by building custom ML simulations that optimized logistics. The event was run by a 2-person core team with zero complaints or failures.
The success of this congress led to an invitation to lead the next year’s event, but by then we had already shifted our focus to building Dictalex, our LegalTech startup.
Event Case Study (Placeholder)
Proyecto Periquito (NGO Digital Stack)
2023–24
- JavaScript
- Python
- n8n
- Web Dev
- Automation
- Data Analytics
For this Bogota-based NGO, I built the complete digital backbone: a new website, volunteer management dashboard, and automated social media flows using n8n and Python. I integrated analytics pipelines that tracked campaign performance in real time, helping the PM team pivot faster.
My infra directly supported the NGO’s expansion: Instagram grew +187%, TikTok reached 1M+ views, and volunteer recruitment increased by 10%. This was my first experiment in applying AI-driven automation for social impact.
Folio (This Website)
2025
- TypeScript
- WebGL
- Shader Language
- Web Dev
This was a project I built for fun over my weekends, built in TypeScript and THREE.js, it contains a number of nifty features such as: a 3D retro computer that you can interact with, a very simple UNIX shell implementation, a files system implementation, markdown interpreter and renderer, and a text layout engine.
Pacto x el Clima (Environmental NGO Campaign)
2021
- Event Tech
- Automation
- Community Engagement
- Design
I supported an environmental NGO campaign during Colombia’s official “Consejeros de Juventud” (Youth Council) elections. Over three months, I designed campaign assets, automated volunteer outreach, and provided IT support for 3 major and 5 minor events.
My role blended tech infrastructure and grassroots engagement, helping the NGO secure a winning position in the elections and laying the groundwork for their climate advocacy.
This represents just a small selection of the projects I have worked on over the years. I have many more pieces of personal, university and design work.
Contact
Reach out on LinkedIn